Product Summary
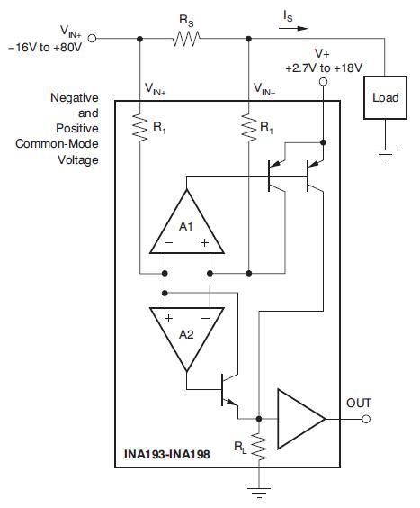
The INA193AIDBVR family of current shunt monitors with voltage output can sense drops across shunts at common-mode voltages from -16V to +80V, independent of the INA19x supply voltage. They are available with three output voltage scales: 20V/V, 50V/V, and 100V/V.
Parametrics
Absolute maximum ratings: (1)Supply Voltage: +18 V; (2)Analog Inputs, VIN+, VIN-: -18 to + 18 V, Differential (VIN+) – (VIN-): -18 to + 18 V; (3)Common-Mode: -16 to +80 V; (4)Analog Output, Out: GND – 0.3 to (V+) + 0.3 V; (5)Input Current Into Any Pin: 5 mA; (6)Operating Temperature: –55 to +150 ℃; (7)Storage Temperature: –65 to +150 ℃; (8)Junction Temperature: +150 ℃; (9)ESD Ratings: Human Body Model (HBM): 4000 V, Charged-Device Model (CDM): 1000 V.
Features
Features: (1)wide common-mode voltage: -16V to +80V; (2)low error: 3.0% Over Temp (max); (3)bandwidth: Up to 500kHz; (4)three transfer functions available: 20V/V, 50V/V, and 100V/V; (5)quiescent current: 900mA (max); (6)complete current sense solution.
Diagrams

| Image | Part No | Mfg | Description | ![]() |
Pricing (USD) |
Quantity | ||||||||||||
|---|---|---|---|---|---|---|---|---|---|---|---|---|---|---|---|---|---|---|
![]() |
![]() INA193AIDBVR |
![]() Texas Instruments |
![]() Current & Power Monitors & Regulators Vltg Out Hi-Sd Msmnt Current Shunt Mntr |
![]() Data Sheet |
![]()
|
|
||||||||||||
![]() |
![]() INA193AIDBVRG4 |
![]() Texas Instruments |
![]() Current & Power Monitors & Regulators Vltg Out Hi-Sd Msmnt Current Shunt Mntr |
![]() Data Sheet |
![]()
|
|
||||||||||||
(China (Mainland))







