Product Summary
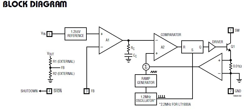
The LT1930AES5#TR PBF is a industry highest power SOT-23 switching regulators. It includes an internal 1A, 36V switch allowing high current outputs to be generated in a small footprint. The faster LT1930AES5#TR PBF switches at 2.2MHz, enabling further reductions in inductor size. Complete regulator solutions approaching one tenth of a square inch in area are achievable with these devices. Multiple output power supplies can now use a separate regulator for each output voltage, replacing cumbersome quasi-regulated approaches using a single regulator and custom transformers. A constant frequency internally compensated current mode PWM architecture results in low, predictable output noise that is easy to filter. Low ESR ceramic capacitors can be used at the output, further reducing noise to the millivolt level. The high voltage switch on the LT1930AES5#TR PBF is rated at 36V, making the device ideal for boost converters up to 34V as well as for single-ended primary inductance converter (SEPIC) and flyback designs. The LT1930AES5#TR PBF is available in the 5-lead ThinSOT package.
Parametrics
Absolute maximum ratings:(1)VIN Voltage: 16V; (2)SW Voltage: –0.4V to 36V; (3)FB Voltage: 2.5V; (4)Current Into FB Pin: ±1mA; (5)SHDN Voltage: 10V; (6)Maximum Junction Temperature: 125℃; (7)Operating Temperature Range: –40℃ to 85℃; (8)Storage Temperature Range: –65℃ to 150℃; (9)Lead Temperature (Soldering, 10 sec): 300℃.
Features
Features: (1)2.2MHz Switching Frequency; (2)Low VCESAT Switch: 400mV at 1A; (3)High Output Voltage: Up to 34V; (4)12V at 250mA from 5V Input; (5)Wide Input Range: 2.6V to 16V; (6)Uses Small Surface Mount Components; (7)Low Shutdown Current: <1mA; (8)Low Profile (1mm) ThinSOTTM Package; (9)Pin-for-Pin Compatible with the LT1613.
Diagrams

![]() |
![]() LT1904 |
![]() Other |
![]() |
![]() Data Sheet |
![]() Negotiable |
|
||||||||||
![]() |
![]() LT1910ES8 |
![]() |
![]() IC MOSFET DRIVER HIGH-SIDE 8SOIC |
![]() Data Sheet |
![]()
|
|
||||||||||
![]() |
![]() LT1910ES8#PBF |
![]() |
![]() IC MOSFET DRIVER HIGH-SIDE 8SOIC |
![]() Data Sheet |
![]()
|
|
||||||||||
![]() |
![]() LT1910ES8#TR |
![]() |
![]() IC DRIVER MOSFET HI SIDE 8SOIC |
![]() Data Sheet |
![]()
|
|
||||||||||
![]() |
![]() LT1910ES8#TRPBF |
![]() |
![]() IC MOSFET DRIVER HIGH-SIDE 8SOIC |
![]() Data Sheet |
![]()
|
|
||||||||||
![]() |
![]() LT1910IS8#PBF |
![]() |
![]() IC MOSFET DRIVER HI-SIDE 8-SOIC |
![]() Data Sheet |
![]()
|
|
||||||||||
(China (Mainland))







